国家能源局组织开展“AI+”能源试点工作申报
来源:国家能源局更新时间:2025-11-28 15:09:23
11月25日,国家能源局综合司下发关于组织开展“人工智能+”能源试点工作的通知。文件表示,充分发挥我国能源领域超大规模市场和丰富应用场景优势,加快推动能源领域人工智能应用。
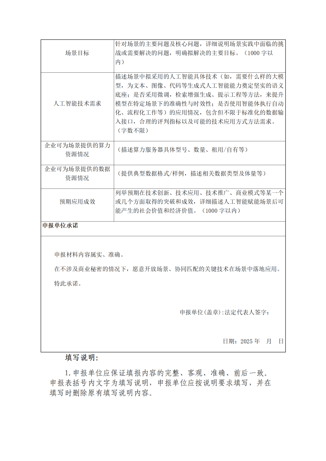
其中,通知指出,能源企业对照本通知要求申报高价值应用场景。高价值应用场景应明确人工智能技术赋能的核心任务和实施路径,设定降本增效、降碳减排、安全保障等可量化、可验证的建设目标。
人工智能技术供给方根据场景需求“揭榜”。经场景需求方择优遴选后,组建产学研用创新联合体,细化场景建设实施路径及技术指标,编制高价值应用场景试点建设方案,并按相关通知要求报送国家能源局,申请试点项目。
开展“人工智能+”能源融合试点。国家能源局组织专家评审,将通过评审且公示无异议的认定为“人工智能+”能源试点项目,并组织实施。在试点过程中,研究建立试点项目动态监测机制,制定一套量化的考核评价指标,组织专家定期跟踪评估试点项目进展情况,及时发现问题并优化调整,形成一批高价值场景应用的综合解决方案和面向场景的模块化、组件化产品。对于试点项目进展不及预期的,适时取消试点资格。
原文如下:
国家能源局综合司关于组织开展“人工智能+”能源试点工作的通知
国能综通科技〔2025〕168号
各省、自治区、直辖市及计划单列市、新疆生产建设兵团发展改革委、能源局,有关中央企业:
为深入贯彻党中央、国务院关于发展人工智能的决策部署,落实《国家发展改革委 国家能源局关于推进“人工智能+”能源高质量发展的实施意见》(国能发科技〔2025〕73号,以下简称《实施意见》)有关工作要求,充分发挥我国能源领域超大规模市场和丰富应用场景优势,加快推动能源领域人工智能应用,拟组织开展“人工智能+”能源试点工作,现就有关事项通知如下:
一、总体思路
聚焦《实施意见》提出的八大类场景、37个重点任务、百余项具体应用,按照“少而精”的原则,面向能源企业征集发展所需、行业所盼和企业所急的高价值应用场景需求,有效减少能源场景需求方与人工智能技术供给方间的信息壁垒。组织人工智能技术供给方依据场景需求“揭榜挂帅”,承接高价值场景建设相关任务。场景需求方与技术供给方合作形成试点项目方案,经国家能源局遴选认定为“人工智能+”能源试点项目,探索形成综合解决方案可规模复制、商业模式可参考借鉴的“人工智能+”能源融合发展新范式,推动提升能源行业智能化发展水平。
二、工作程序
(一)征集发布高价值应用场景清单。能源企业对照本通知要求申报高价值应用场景。高价值应用场景应明确人工智能技术赋能的核心任务和实施路径,设定降本增效、降碳减排、安全保障等可量化、可验证的建设目标。国家能源局组织专家评审,遴选并发布“人工智能+”能源高价值应用场景清单,为能源领域人工智能技术应用提供实践指引。
(二)聚焦高价值应用场景“揭榜挂帅”。国家能源局将在门户网站公开发布高价值应用场景清单,面向全社会“发榜”。人工智能技术供给方根据场景需求“揭榜”。经场景需求方择优遴选后,组建产学研用创新联合体,细化场景建设实施路径及技术指标,编制高价值应用场景试点建设方案,并按相关通知要求报送国家能源局,申请试点项目。
(三)开展“人工智能+”能源融合试点。国家能源局组织专家评审,将通过评审且公示无异议的认定为“人工智能+”能源试点项目,并组织实施。在试点过程中,研究建立试点项目动态监测机制,制定一套量化的考核评价指标,组织专家定期跟踪评估试点项目进展情况,及时发现问题并优化调整,形成一批高价值场景应用的综合解决方案和面向场景的模块化、组件化产品。对于试点项目进展不及预期的,适时取消试点资格。
(四)形成行业共性支撑能力。国家能源局将及时总结试点项目成效,研制行业共性标准,促进数据、算法、模型、产品、解决方案以及商业模式等成果向能源领域人工智能行业应用中试基地等相关平台汇聚,将成功经验“以点带面”推广至同类型应用场景,帮助能源企业简化开发流程、降低技术使用门槛,实现“一次建设、多方使用”,避免能源企业对人工智能技术的重复投入,加速人工智能在能源行业规模化落地。
三、关于高价值应用场景的说明
高价值应用场景应具备以下特征:一是从需求看,高价值应用场景应聚焦长期制约行业发展的痛点问题。比如,人工智能技术辅助电力系统调度断面控制,人工智能技术辅助煤矿开采系统智能决策自主运行、掘进系统工艺设备高效协同等。颗粒度应细到可操作、可量化。二是从发展阶段看,高价值应用场景应是人工智能技术赋能空间大,但行业应用还处于早期阶段,未来可能对行业发展产生颠覆性、变革性影响的场景。对于“知识问答”等已具备一定应用规模、技术相对成熟的场景,不建议再作为高价值应用场景范畴。三是从成效看,高价值应用场景应具备全行业推广潜力,大规模应用后能带动行业或产业整体经济收益和社会效益等大幅增长,助推能源产业转型升级。具体方向可参考《实施意见》。
四、激励机制
(一)加强与国家示范工程的统筹衔接。支持将符合条件的试点项目推荐纳入国家人工智能示范工程体系,用好国家资金、政策红利,加快把试点场景打造成标杆项目,有效提升能源领域智能化水平。
(二)加强先进技术装备推广应用。支持相关成果固化为国家、行业标准规范,促进人工智能技术产业化推广。
(三)加大对项目单位的支持力度。对试点项目成果突出的单位,在申请承担各类国家级示范任务、国家科技重大项目时优先予以推荐,支持其充分发挥行业引领的示范作用。
五、申报要求
(一)关于高价值应用场景
1.申报单位应是能源企业,在保证安全稳定运行及数据安全的前提下,承诺向组队成功的人工智能技术供给方开放场景及相关数据等必要资源。
2.申报单位应在中华人民共和国境内注册登记、具有独立法人资格,具有较好的经济实力、技术研发和融合创新能力,在质量、安全、信誉和社会责任等方面无不良记录。
3.申报单位通过省级能源主管部门和中央企业两个渠道申报。
(1)省内能源企业通过省级能源主管部门申报。省级能源主管部门推荐数量不超过5个,并按优先级排序后上报。
(2)能源央企通过集团总部申报,每家能源央企推荐数量不超过5个。央企通过所在地能源主管部门渠道申报的,同时纳入地方政府及本单位推荐名额。
4.请各省级能源主管部门、中央企业于2025年12月29日前将高价值应用场景申报书(详见附件1)、推荐汇总表(详见附件2)盖章件一式三份纸质版及电子版(光盘刻录)寄送至国家能源局科技司。申报场景命名规则为“推荐地区/单位名称-序号-场景名称”(序号与推荐汇总表一致)。
(二)关于试点项目
国家能源局将在门户网站上统一发布“揭榜挂帅”及试点项目申报等后续通知,请各单位持续关注并按最新公告要求开展后续申报工作。
地址:北京市西城区三里河路46号,国家能源局科技司,邮编:100045。
联系电话:010-81929234 010-81929213
附件:
1.“人工智能+”能源高价值应用场景申报书
2.“人工智能+”能源高价值应用场景推荐汇总表
国家能源局综合司
2025年11月25日




